封面新闻记者 马嘉豪日富农优配
业余绿茵场上,一名职业球员的登场引发波澜,“渝超”联赛的参赛资格规定面临现实考验。
10月16日,2025重庆城市足球超级联赛组委会发布《关于渝超联赛某队运动员参赛资格涉嫌违规问题的说明》,确认正在调查某队运动员参赛资格问题。

10月16日,“渝超”纪律委员会发布问题说明。图片来源于赛事组委会
随后,又有自媒体博主在社交平台,曝出一份“违规参赛处罚陈述通知”的文件。该文件直接点明,正在接受调查的某队为北碚缙云鼎久队,违规球员为李俊杰,他也出现在了2025中乙联赛泉州亚新足球俱乐部的球员名单上。
资格疑云:网友举报引发调查
中乙球员的参赛资格风波,始于“渝超”第三轮。
10月12日,“渝超”联赛中心城区赛区第三轮日富农优配,沙坪坝陈昌银队与北碚缙云鼎久队的比赛在沙坪坝嘉陵体育场举行。北碚缙云鼎久队以1比0获胜。

10月12日,“渝超”联赛中心城区赛区第三轮,沙坪坝陈昌银队对阵北碚缙云鼎久队,北碚1:0获胜。图片来源于赛事组委会
比赛结束后,“渝超”联赛组委会、纪律委员会接到多位市民反映,北碚队上场球员李俊杰(27号)的参赛资格存在问题。
同时,抖音等网络平台也出现关于此事的视频,引发舆论关注。
10月16日,“渝超”联赛纪律委员会发布官方说明,表示“将进行认真调查、取证、核实”。
纪律委员会承诺“将根据调查情况和纪律规定进行处理,处理结果将及时按规定公布”。
涉事球员为中乙联赛注册球员
封面新闻调查发现,今年3月14日,泉州亚新俱乐部公布参加2025赛季中乙联赛的32人大名单,李俊杰赫然在列,身披58号球衣。

李俊杰出现在北碚队首发名单和泉州亚新足球俱乐部球员大名单中。图片来源于泉州亚新足球俱乐部/北碚发布
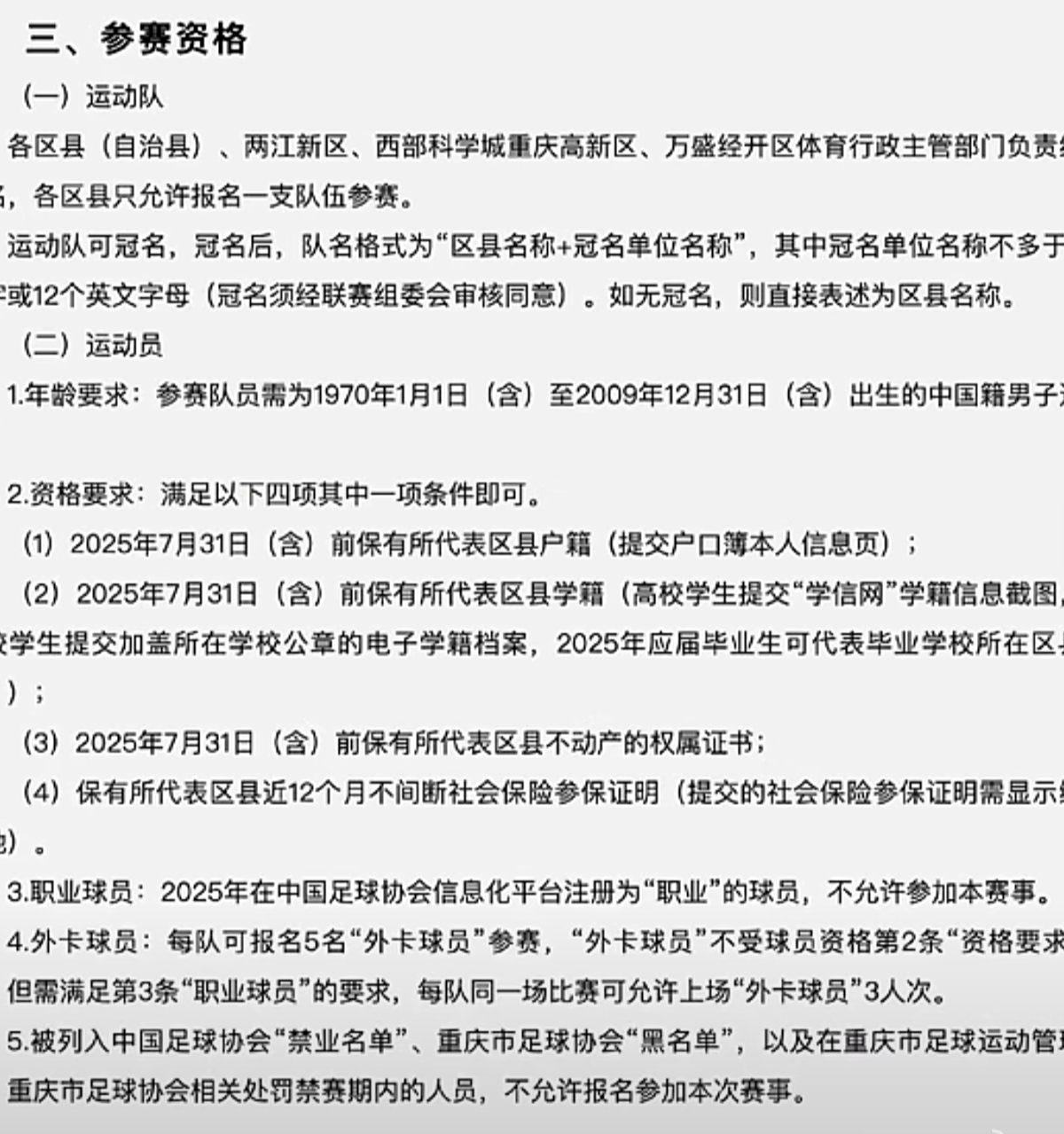
根据“渝超”联赛竞赛规程,2025年在中国足球协会信息化平台注册为“职业”的球员,不允许参加本赛事。

“渝超”联赛关于球员参赛资格的规定。图片来源于“渝超”组委会
竞赛章程指出,“渝超”每队可报名5名“外卡球员”,但同样需满足“未注册职业球员”的要求。
由新媒体博主披露的“处罚陈述通知”同样指出,李俊杰“在中国足球协会信息化平台的注册身份为职业(于2025年3月注册至中乙俱乐部泉州亚新足球俱乐部)”。

一份针对北碚缙云鼎久队的违规参赛处罚陈述通知在网络流传。图片来源于网络
“渝超”组委会已启动核查程序
还是根据网络流传的“处罚陈述通知”,“渝超”联赛纪律委员会已向北碚缙云鼎久队和北碚区体育发展中心发出正式通知,要求就运动员违规参赛一事进行书面陈述,截止时间为10月22日18时。
10月17日,“渝超”组委会一名工作人员在接到封面新闻询问时表示,“之前有球迷反映,说北碚队在上一场比赛中,使用了违规球员。目前,我们组委会也在核查过程当中。”
当被问及最终的处理方式时,该工作人员回应称,“要等纪律委员会作出最后的裁决,目前还在调查中。”
同时,他也确认,北碚队会提交相应的调查资料,“组委会也在积极地对队员的资格身份进行调查。”
随后,封面新闻又联系到北碚区体育中心,工作人员仅表示日富农优配,“目前调查结果还没出来,我们暂时不接受采访。”
易倍策略提示:文章来自网络,不代表本站观点。